安徽安桐城乡发展集团有限公司
Anhui Antong Chengxiang Development Group Co. , Ltd.
联系电话:
0556-6218006
网站首页
集团概况
集团简介
组织架构
企业荣誉
子公司
大事记
新闻资讯
集团新闻
视频新闻
通知公告
主业发展
城乡开发建设与服务
城乡建设投融资
社会公用事业
文化旅游
招标采购
招标公告
补疑澄清
中标公示
流标公告
党群活动
党建领航
群团力量
企业文化
职工艺苑
文化生活
榜样风采
联系我们
招标采购
招标公告
补疑澄清
中标公示
流标公告
相关信息
桐城市供水集团仓库备货(螺旋钢管及配件)采购项目成交结果公示
2026-03-18
桐城市供水集团仓库备货(铜闸阀)采购项目成交结果公示
2026-03-18
桐城市供水集团仓库备货(螺旋钢管及配件)采购项目询价函 项目编号:2026-TCXM-020
2026-03-12
桐城市供水集团仓库备货(铜闸阀)采购项目询价函 项目编号:2026-TCXM-019
2026-03-12
桐城市嬉子湖南站矮围拆除工程固废及土方外运招标项目中标结果公示
2026-02-14
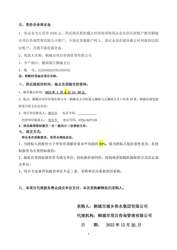
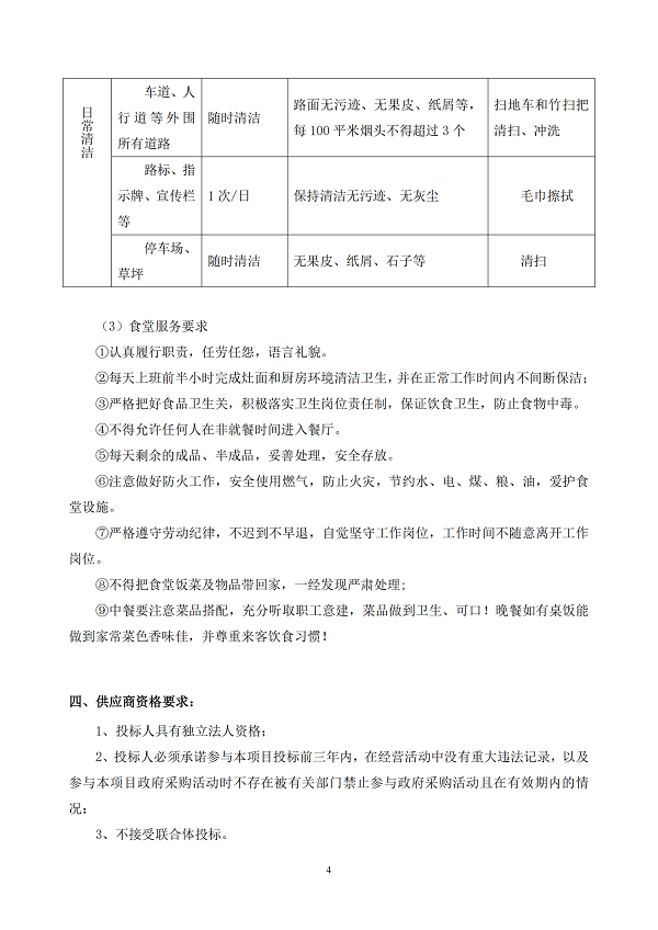
桐城市城乡供水集团有限公司年度食堂、保洁等服务项目公开采购公告
2022-12-30
附件:劳务派遣协议-挂网.docx
上一篇:
桐城市范岗镇供水工程球墨铸铁管件和阀门采购项目询价函
下一篇:
基表采购项目(二次) 询价函